Ещё одна схема подключения однофазного стабилизатора
Существует ещё схема подключения через трехпозиционный переключатель. Ещё его называют перекидным или реверсивным. Выпускается он и в модульном исполнении.
В интернете описывается схема подключения с помощью однополюсного трехпозиционного переключателя.
Нужно снять стабилизатор? Ставим реверсивный переключатель в нейтральное положение или отключаем вводной автоматический выключатель. Отсоединяем стабилизатор от кабеля. Включаем вводной автомат, поднимает флажок реверсивного переключателя в верхнее положение. Схема потребителя (дом, квартира) запитана.
Но на жиле кабеля, которая идёт на на клемму L вых стабилизатора остаётся напряжение фазы. Это не очень удобно. Нужно, естественно, изолировать жилы кабеля.
Нужно обесточить эту жилу кабеля. Для этого мы используем реверсивный двухполюсной переключатель.
Получается вот такая схема подключения через двухполюсной реверсивный переключатель.
При включении схемы напрямую обесточиваются обе жилы кабеля который идёт на стабилизатор на клеммы L вх и L вых. Это, согласитесь, намного безопаснее чем в схеме с однополюсным реверсивным.
Снимаем стабилизатор, подаём питание на схему. Дом запитан. Кабель который идёт на стабилизатор обесточен. Производим нужные манипуляции с прибором. Жилы кабеля всё же неплохо бы было изолировать, даже нужно изолировать.
Чем хороша эта схема так это тем, что отключить и подключить стабилизатор напряжения может любой человек, который может держать отвёртку в руках. Главное правильно выполнять последовательность манипуляций.
Кабель должен иметь сечение не меньше чем чем вводной на счетчик.
Выбирайте прибор с байпасом. Это удобно. Байпасом мы включаем питание без процесса стабилизации, в обход схемы. Байпасом можно воспользоваться если подключаемая мощноcть выше мощности стабилизируюшего прибора. Также при работе сварочным аппаратом желательно включать байпас.
Теперь рассмотрим как подключить трехфазный стабилизатор напряжения к трехфазной сети.
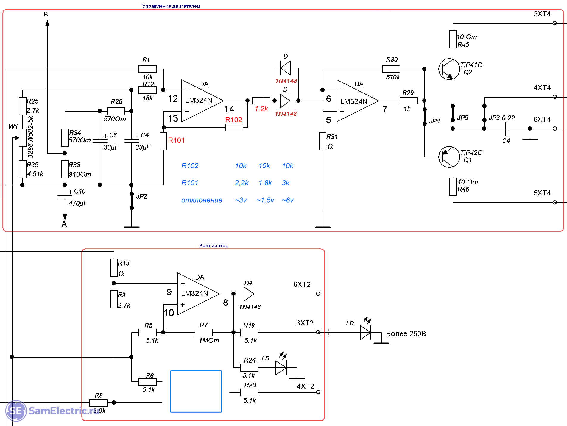
Чтобы увеличить ресурс транзисторов и серводвигателя
Вот, что пишет Андрей:
Думал решить быстренько вопрос установкой стабилитрона или диода на худой конец, но уровни напряжений слишком малы, чтобы хоть как-то разгуляться. Соорудить нечто с зоной нечувствительности на транзисторах тоже можно, но это всё грандиозная лепнина на плате. В голове роились идеи вставить второй операционник и включить в разрыв цепи управления.
И тут отец, заглянув через плечо, на схеме обнаружил абсолютно незадействованный (по крайней мере в однофазной версии) операционный усилитель, уже распаянный на плате на ногах 12, 13, 14 с выходом на контакт 4XT2, который просто висит в воздухе. А дальше были прикидки коэффициентов усиления, обратной связи. В итоге родилась вот такая схема. (картинка на основе взятой из статьи).

Схема стабилизатора с порогом срабатывания
Пороговым элементом служат два встречно-параллельно включенных диода. резисторы R101 и R102 регулируют обратную связь и дают в итоге ширину зоны нечувствительности. Я остановился на номиналах 10k и 2.2k что дает нечувствительность примерно 3V по сети переменного тока. Как только напряжение в сети изменяется на большее значение, открывается один из диодов и на электромотор подается не плавно нарастающее, а сразу порогом, позволяя двигателю сразу сделать шаг. Кроме того, потребовалась коррекция выходного напряжения подстроечником, чтобы выставить выходное напряжение. Ну и вторым файлом прикладываю, как выглядит печатная плата после доработки.

Печатная плата стабилизатора после доработки
Да, в оригинальной схеме вместо мотора подключал маленькую лампочку и вольтметр. Напряжение плавно нарастает в любую из сторон. В моей схеме двигатель включается, когда уже есть более серьёзное отклонение напряжения. При этом если напряжение резко скакнуло в любую из сторон, никаких задержек в срабатывании не будет.
Доработка влияет на точность, но в реальной жизни это не играет особой роли. Напряжение на выходе в моём случае имеет право гулять +- 3 вольта от выставленного номинала. Это неизбежная расплата за меньшую нервозность сервопривода. Можно увеличить коэффициент усиления первого операционника (на схеме синий текст) и получить +- 1.5 вольта.
Есть ещё момент. Все опыты проводились на стабилизаторе, в котором моторчик был заменен на более дорогую версию с графитовыми щётками. Как будет крутиться со штатным моторчиком проверить не удалось.
Ремонт релейного стабилизатора Ресанта СПН-9000
Принцип действия релейных стабилизаторов базируется на ступенчатом регулировании выходного напряжения. Стабилизация напряжения в автоматическом режиме обеспечивается микропроцессором. Коммутация отводов автотрансформатора производится скачкообразно с помощью мощных электрических реле, управляемых транзисторными ключами. Дискретность переключения различных стабилизаторов колеблется от 5 до 20 В. Соответственно, чем меньше это значение, тем стабильнее выходное напряжение.
Рассмотрим две характерные неисправности, возникающие в процессе эксплуатации электронных стабилизаторов, на примере СПН-9000. Стабилизация не работает при снижении входного напряжения от ~220Vдо ~170V, либо при повышении его выше ~220 В. При этом в обоих случаях отсутствия стабилизации выходное напряжение меняется синхронно с входным. Иногда при включении стабилизатора выбивает пробки, то есть срабатывает защита от короткого замыкания. Основная «болезнь» электронных стабилизаторов напряжения — обгорание и залипание контактов реле. Из-за неисправных реле выходят из строя ключи, собранные на транзисторах 2SD882 производства NEC. Реле (все пять штук) заменяют новыми, либо реставрируют. Для этого снимают крышки с реле, затем снимают подвижный контакт, освобождают его от пружины и с помощью наждачной бумаги «нулёвка» тщательно очищают все контакты реле (верхний, подвижный и нижний). Затем окончательно очищают все контакты бензином «Галоша» и собирают реле в обратном порядке. Потом выпаивают все пять транзисторов 2SD882 и проверяют целостность переходов. При необходимости, заменяют транзисторы новыми. Совсем недавно пришлось ремонтировать стабилизатор напряжения с периодическим дефектом. Внешне этот дефект проявлялся как хаотическое отображение включающихся сегментов дисплея, сопровождающееся хаотическим срабатыванием реле. Этот дефект получил кодовое название «вьюга». Возникает из-за холодной пайки кварцового резонатора XTA1 с рабочей частотой 8 МГц. Понятно, что из-за этого не будет нормально работать U2 (маркировка заклеена этикеткой). Необходимо учесть, что выводы проблемного кварцового резонатора плохо обслуживаются. Поэтому лучше всего его выпаять, зачистить его выводы наждачной бумагой «нулёвка», затем качественно их облудить, подпаять и установить XTA1 на место. Не лишней при ремонте стабилизатора будет проверка всех электролитических конденсаторов на плате контроллера. Дело в том, что производитель использует дешёвые конденсаторы торговой марки JAKEC крайне невысокого качества. Измеряют не только их ёмкость, но и ESR. На этом ремонт стабилизатора напряжения можно считать законченным. Затем стабилизатор напряжения включают и проверяют его работоспособность.
Для проверки работоспособности, а также при диагностике стабилизаторов напряжения, входное напряжение нужно подавать через ЛАТР. Это позволит изменять входное напряжение в больших пределах. В качестве нагрузки можно использовать лампы накаливания ~220 В
При диагностике стабилизаторов напряжения необходимо соблюдать меры предосторожности. При эксплуатации стабилизаторы напряжения необходимо отключать перед грозой. Стабилизаторы напряжения требуют регулярного обслуживания для сохранения рабочего ресурса
Поэтому не реже чем раз в полгода требуется проводить техническое обслуживание стабилизаторов напряжения. Невыполнение этого правила может привести к их поломке
Стабилизаторы напряжения требуют регулярного обслуживания для сохранения рабочего ресурса. Поэтому не реже чем раз в полгода требуется проводить техническое обслуживание стабилизаторов напряжения. Невыполнение этого правила может привести к их поломке.
ВНИМАНИЕ! Наша компания НЕ производит ремонт стабилизаторов Ресанта и не дает консультации по ремонту!
Присоединяйтесь к обсуждению
Вы можете опубликовать сообщение сейчас, а зарегистрироваться позже. Если у вас есть аккаунт, войдите в него для написания от своего имени. Примечание: вашему сообщению потребуется утверждение модератора, прежде чем оно станет доступным.
Похожие публикации
Добрый вечер. В электронике только недавно. Нашел схему блока питания 0-24 В со стабилизацией, собрал. Подключил ко вторичной обмотке трансформатора 24 В и заметил, что через пару секунд стабилитрон (КС527А) разогревается до появления характерного запаха. Принципиальная схема во вложении. Из изменений по схеме: Ёмкости С1, С2 поставил по 4700 мкФ на 63 В, С4 — 2200 мкФ на 63 В. В чем может быть причина моментального нагрева стабилитрона? Поменять номиналы резисторов?
Достаточноли использовать параметрический стабилизатор ждя ПУ(в частности для NE5532) или можно добавить после параметрического на ЛМ-ках? Нужно товарищу сделать пред к УНЧ, БП на +/-40В, трансформатор уже сто раз перемотанный, что еще одну разборку лепестки которые зажиимают пластины не выдержат, да и места больше нету в окне сердечника. Родилась идеа, от питания УНЧ, сделать парметрический стаб на 2-х стабах и 2-х резисторах, нагрузка в виде NE5532, вот думаю достаточно ли, или после параметрического стаба сделать на ЛМках, 7812, 7912.
PS правильно ли расположены стабилитроны?
нашел нужный стабилитрон на 14В (импортные, стеклянные) как точно определить ее маркировку, Iст? нужно знать чтобы расчитать параметрический стаб. на нем написано B 78 14 в таком корпусе:
PS если можно в эту тему свалю и расчет, помогите рассчитать, а то что то меня терзают смутные сомнения. есть двухполярный БП, +/-35В нужно для преда организовать +/-14В (далее его стабилизирую ЛМками, просто от 35Влмки сгорят) итак: Uвх=35В Uвых (напряжение стабилизации) 14В Uст стабилитрона 14В Iст.мах и Iст стабилитрона неизвстен примем Iст стабилитрона 250мА(вот в чем загвозда, не знаю эти параметры стабилитрона) рассчет падения напряжения на балластном резисторе: Uпад=Uвх – Uвых=35-15=21В Номинал балластного резистора: R= Uпад/Iст= 21/0,25=84Ом (можно взять 100Ом?) Теперь самое странное, что меня смутило: определение мощности резистора: P(Rбалласт)= Uпад*Iст= 21*0,25=5.25Вт Все ли верно я посчитал??
Доброго времени суток! Решил вот создать тему, чтобы не «засорять» другие своими вопросами. Есть такая вот схемка, в принципе, стандартная. Наваял самостоятельно, хотя уже нашел массу подобных в сети. Но дело не в этом. Хочу разобраться: 1) как выбирается «антивозбудный» С5? 2) нужно ли что-то еще для обеспечения устойчивости? 3) по каким критериям выбирается выходная емкость для подобных стабилизаторов? Можно кратко, я понятливый Литературу люблю, если по теме и более-менее доступным языком, типа Хоровица-Хилла. Если чего не так, просьба сильно не «пинать»)))
Источник
Принцип работы выпрямителей
Принцип работы устройств отличается в зависимости от их типа, мощности и ряда других характеристик. Конструкция выпрямителей Ресанта включает следующие элементы:
- Электронный блок.
- Трансформаторы автоматического типа.
- Органы управления.
- Вольтметр.
Принципиальная схема стабилизатора Ресанта 5000вт включает электронный блок, который отвечает за управление работой силовой части агрегата. В основной модуль от вольтметра поступают данные о мощности входного напряжения, после чего автоматика сверяет полученные цифры с установленными оптимальными значениями, внося соответствующие корректировки. На выходе получается качественный электроток с выровненной амплитудой. Полностью исключены скачки напряжения, которые могут вывести из строя работающее оборудование и бытовые приборы.
В зависимости от типа трансформатора, метода их отключения и запуска принято выделять две разновидности стабилизаторов:
- Релейные.
- Электромеханические.
Наибольшей популярностью сегодня пользуются стабилизаторы электромеханического типа, в конструкции которых имеется сервопривод, отвечающий за отключение и запуск обмотки в устройстве. Привод включает маломощный двигатель, на котором располагается щётка контакта. К преимуществам стабилизаторов электромеханического типа относят их точность работы, а также широкий диапазон регулировки напряжения. Единственный недостаток — это сложность конструкции, что отрицательно сказывается на надежности техники.
В релейных стабилизаторах встроенная автоматика выполняет отключение и подключение витков коммутатора работы, до тех пор, пока не будет получено оптимальное напряжение на выходе. Для ускорения работы аппарата все витки трансформатора поделены на подгруппы, что позволяет улучшить амплитуду напряжения, упрощая при этом работу аппарата. Стабилизаторы этого типа отличаются надежностью, что объясняется простотой конструкции. К минусам можно отнести небольшую скорость выпрямления напряжения, поэтому с чувствительными приборами использовать их не рекомендуется.
Вам это будет интересно Ремонт светодиодных светильников своими руками
Особенности работы электромеханического прибора
Сначала мы рассмотрим электромеханический нормализатор. Устройство этого стабилизатора напряжения от компании «Ресанта» предусматривает наличие такого элемента как сервопривод. Собственно благодаря ему осуществляется переключение различных обмоток автоматического трансформатора.
Переключение этих обмоток осуществляется плавно и в результате обеспечивается точная регулировка напряжения на выходе.
Каким же образом происходит это плавная регулировка? Сервопривод представляет собой двигатель и щетку (электрический контакт), которая прикреплена к якорю двигателя. Когда этот якорь крутится, то движется и щетка. Она постоянно контактирует с медными обмотками трансформатора.
По сути дела она скользит по ним. Она имеет такую ширину, которая позволяет соединять две обмотки одновременно. В результате на выходе не пропадает фаза.
Для того, чтобы щетка двигалась в определенном направлении и на определенную величину, в нормализаторе создается напряжение ошибки. Далее благодаря операционному усилителю и транзисторному выходному каскаду (он представляет собой усилитель мощности) это напряжение усиливается.
После этого оно подается на двигатель и заставляет крутиться якорь в определенном направлении.
В таком направлении движется и щетка, которая контактирует с обмотками. Напряжение ошибки является пропорциональным величине, которая является разницей между количеством вольт на входе и необходимым количеством вольт.
Сигнал ошибки может иметь одну из двух полярностей и в результате каждая полярность заставляет ось двигателя крутиться в определенном направлении. Такими являются особенности работы электромеханического нормализатора.
Отметим, что очень многие люди покупают 10-киловольт-амперный электромеханический стабилизатор. Поэтому возможные неисправности и поломки этого типа стабилизатора напряжения от компании «Ресанта» будут рассмотрены на этой модели. Ниже приводится его электросхема.
Рис. 1. Электросхема стабилизатора АСН-10000/1-ЭМ.
Стоит обратить внимание на тот факт, что общее строение всех нормализаторов этого типа является похожим. Различия заключаются в отдельных элементах моделей с разными уровнями мощности
Какие электроды выбрать

Если вы тоже оказались в числе тех, кто задался над вопросом о том, какие электроды лучше для инвертора, то вам следует ознакомиться с информацией, представленной ниже. Используемые при инверторной и в общем при дуговой сварке электроды плавящегося типа изготавливаются из сварочной проволоки, в процессе чего используются государственные стандарты 1970 года.
Согласно ГОСТ 2246, электроды для инверторной сварки классифицируются на:
- легированные;
- углеродистые;
- высоколегированные.
Первые выполняются из проволоки следующих типов:
- Св-08Х3Г2СМ.
- Св-08ХН2ГМТА.
- СВ-08ХГСМФА.
Решая вопрос о том, какие электроды лучше для инверторной сварки, вы должны ближе ознакомиться с углеродистыми стержнями, которые выполняются из проволоки Св-08 и Св-08АА и др. В основу высоколегированных электродов ложится проволока Св-30Х25Н16Г7 и Св-01Х23Н28М3Д3Т. Однако ни один из этих списков нельзя назвать полным. На стержень наносится покрытие способом прессовки. Оно предохраняет сварочную ванну от атмосферных влияний и позволяет дуге более устойчиво гореть.
Новичкам следует знать, что электроды можно классифицировать на две подгруппы. Первая предусматривает изделия, предназначенные для выполнения шва при соединении ответственных металлоконструкций. Вторая подгруппа предназначается для работ с обычными соединениями.
Для ответственных изделий лучше всего предпочесть электроды УОНИ или АНО
Если перед вами стоит вопрос о том, какие электроды лучше для инвертора, то следует обратить внимание еще и на изделия с маркировкой МР–3, которые предназначены для обычных сварных соединений. Марка электродов УОНИ является довольно капризной
Это обусловлено тем, что с такими стержнями работать получится не у каждого начинающего мастера. Если вы не имеете опыта в таких мероприятиях, то от подобных электродов лучше отказаться.
Какую «ресанту» выбрать?
Факт наличия микропроцессорного управления, защиты от подключения к сети другой фазности обуславливают удобство и простоту устройств в эксплуатации. Да, именно такой недорогой выравниватель подошёл бы для дома. Однако существует огромный ряд выпускаемой продукции с широким спектром параметров. С чего начать выбор целевого устройства?
Выбор стабилизатора для дома начинать следует с определения типа электропитания: одно- или трёхфазное. Об этом будет свидетельствовать питающий кабель на вводе в ваш дом. Четыре жилы соответствуют 3-фазной кабельной линии 380 В, три – рассчитаны на однофазное питание 220 В.
Из отзывов покупателей известно, при трехфазном питании и отсутствии 3-фазных электроприёмников, можно ограничиться установкой трёх однофазных выпрямителей разной мощности и характеристик. Так сказать, из соображений экономии на несильно загруженную фазу поставить менее точный и недорогой аппарат. А в некоторых случаях можно оставить фазу и без стабилизации.
Определять необходимую мощность для стабилизатора можно, ориентируясь на параметры автоматического выключателя. Если автомат рассчитан на срабатывание защиты при 25 А, то требуемым номиналом выравнивателя будет мощность, высчитанная как 25 А х 220 В = 5,5 кВт
Важно не забыть добавить запас и в итоге получить необходимое значение 6 кВт. Однако единицу измерения «кВт» еще необходимо перевести в «кВА»
Хорошо следует запомнить 1кВА — это приблизительно 0,7кВт.
Приборы марки Ресанта предназначены для подключения не ко всей бытовой технике. К примеру, ноутбуки, ЖК телевизоры, медаппаратура, точная электроника не рекомендуются к подключению. Это просто объяснить тем, что при сетевом всплеске аппараты отключаются, так как срабатывает защита. При этом вся подключенная техника на крохотный промежуток времени обесточивается. На работе перечисленной выше технике это может сказаться негативно.
Однако для других случаев стабилизатор напряжения Ресанта вполне подходит. Часть моделей даже функционируют при отрицательной температуре окружающей среды, хотя для этого аппарат переводится в режим Байпас. При этом происходит нагрев и самого устройства, и помещения, где оно размещено. Как только температура вернётся в нормальное русло, стабилизатор автоматически переключится в рабочий режим.
Лишь один недостаток имеется у прибора – невысокая точность. Зато устройство обладает рядом других немаловажных достоинств, к которым относятся:
- надежность,
- быстродействие,
- бесшумность.
Благодаря этим качествам стабилизатор напряжения Ресанта применяется в загородном жилье, в небольших производственных цехах – тогда, когда требуется обеспечение стабильным напряжением в одно- либо трехфазной сети. Таким способом возможно подключение насосов и отопительных котлов, электрического инструмента и автоматических линий, рассчитанных на питание в 380 В.
Ремонт релейных стабилизаторов напряжения
В релейных стабилизаторах наименьшую надежность имеют электромагнитные реле. Протекание больших токов через контакты вызывает их обгорание или даже спекание. Последнее опасно тем, что может вызвать короткое замыкание части обмоток автотрансформатора.
Стабилизаторы напряжения Ресанта или аналогичные имеют на плате пять реле, коммутирующие по определенному алгоритму части обмоток автотрансформатора. Преимущественные колебания входного напряжения около одной величины приводят к тому, что постоянно в работе находятся только часть реле, одно или два. Поэтому именно они, прежде всего, выходят из строя.
Поиск неисправного элемента затрудняется тем, что малогабаритные реле низко,- и среднемощных стабилизаторов имеют непрозрачный неразборный корпус. Иногда можно определить неисправное реле путем легкого постукивания по корпусу каждого реле изолированной ручкой отвертки. При механическом воздействии сопротивление между обгоревшими контактами может восстановиться, а спекшиеся контакты – разомкнуться. Найденные реле необходимо менять в обязательном порядке.

Релейная плата
Мощные устройства могут иметь реле в прозрачном корпусе, через который визуально наблюдается работа контактных групп. Кроме того, корпус выполнен разборным для возможности очистки. Обгоревшие контакты можно привести в порядок мелкозернистой наждачной шкуркой. Размер зерна должен быть еще меньше, чем при чистке обмоток электромеханических стабилизаторов.

Реле в прозрачном корпусе
В том случае, если визуальный осмотр не выявил повреждений, реле можно выпаять из платы и прозвонить контакты при помощи омметра. Расположение и нумерация контактов приведены на одной из сторон корпуса реле. Между нормально разомкнутыми контактами прибор должен показывать бесконечно большое сопротивление, а между замкнутыми –близкое к нулю. Подав постоянное напряжение 12 В на управляющую обмотку, прозванивают контакты еще раз. Теперь те, что были разомкнутыми, должны замкнуться и наоборот.
Важно! Реле имеют мощные выводы и для пайки требуют использования соответствующего паяльника. Не перегрейте печатные проводники
На что обратить внимание при выборе места установки
Размеры стабилизатора зависят от его выходной мощности. Использование небольших мобильных устройств вполне возможно непосредственно возле действующей электронной аппаратуры, прямо на столе. Для конструкций с большими размерами требуется стационарная установка в специально отведенных местах – на полу, на стенах или в оборудованных нишах.
Следует учитывать нагрев работающего трансформатора, в связи с чем требуется отведение тепла. Поэтому стабилизатор должен располагаться таким образом, чтобы с помощью вентиляционных отверстий обеспечивался максимальный воздухообмен внутри корпуса.

Рабочие характеристики стабилизатора могут снизиться под действием пыли, влажного воздуха, расположенных рядом горючих и легковоспламеняющихся жидкостей, а также повышенной температуры. Следует избегать вредных факторов и не устанавливать стабилизаторы в сырых подвалах, гаражах, неотапливаемых чердачных помещениях. Наиболее оптимальным вариантом расположения стабилизатора является место рядом с вводным распределительным щитком.
Подключение стабилизатора к 380 В
Если рассматривать конструкцию агрегата, то трехфазный стабилизатор выполнен в виде трех однофазных устройств, где каждое отвечает за стабилизацию однофазного напряжения. Прежде чем приступать к монтажным работам, необходимо внимательно ознакомиться с прилагаемой инструкцией и строго следовать всем ее пунктам.
Отталкиваясь от способа подключения, трехфазные стабилизаторы бывают двух видов. Первый тип оборудования характеризуется тремя модулями на три клеммы, к которым и подключаются провода. К клеммам подключаются вход и выход «фазы» и нулевой кабель (ввод, три модуля и цепь питания). Каждый отдельный модуль соединяется с однофазной сетью.
Агрегат второго типа тоже имеет три однофазных стабилизатора, где у каждого по 4 клеммы для подключения проводов. Помимо входа и выхода «фазы» к ним также подключается вход и выход «нуля». Это позволяет нулевому проводу ввода питания работать отдельно от нулевого провода стабилизированной электросети.
К трехфазной сети можно подключить три однофазных агрегата или один трехфазный. Каждый вариант имеет свои преимущества.
У первого это:
- Для каждой фазы появляется возможность подобрать оборудование индивидуальной мощности;
- Отталкиваясь от условий эксплуатации, для каждой фазы подбирается определенный вид агрегата;
- Три однофазных прибора выйдут несколько дешевле, по сравнению с одним трехфазным;
- Однофазные модели легче транспортировать;
- Если потребуется сервисное обслуживание, то отключается только тот прибор из трех, который требует вмешательства.
Преимущество подключения трехфазного агрегата в аналогичную сеть:
Без проблем подключается потребитель на три фазы.
При этом имеются определенные недостатки, которые следует брать во внимание:
Стабилизаторы данного вида только электромеханические, а это может стать проблемой при частых скачках напряжения;
Сложности транспортировки. Обуславливается не только весом и габаритами, но и тем, что перевозить их допускается только в вертикальном положении;
Нельзя распределять мощность по фазам в зависимости от потребителя.

Цены на ремонт стабилизаторов напряжения
| Наименование услуги по ремонту | Стоимость, руб. |
|---|---|
| Выезд сервисного инженера | от 1500 |
| Диагностика стабилизаторов на предмет поломки | от 400 |
| Доставка оборудования в сервисный центр в пределах МКАД | 300 |
| Доставка оборудования из сервисного центра в пределах МКАД | от 400 |
| Доставка оборудования в сервисный центр за МКАД | 20р\км |
| Доставка оборудования из сервисного центра за МКАД | 20р\км |
| Замена трансформаторов | от 1500 |
| Замена клеммных колодок | от 500 |
| Замена вентилятора охлаждения | от 200 |
| Замена автоматического выключателя | от 100 |
| Ремонт платы управления | от 400 |
| Замена цифрового измерителя | от 500 |
| Ремонт электродвигателя | от 600 |
Нужна консультация по ремонту стабилизатора?
Звоните нам по номеру (926) 101-91-71.





































